(来源:西部证券研究发展中心)

]article_adlist-->
本文从四个维度——指数特征溯源、微盘标签体系设计、基金优选池构建及投资策略研究,建立了系统化的微盘风格基金研究框架。
【报告亮点】
1、设计了三层标签体系,用于定位微盘风格基金。
2、构建微盘股扩散指数与风险监测体系。
3、构建多维度、立体化的微盘风控体系。
【主要逻辑】
主要逻辑一:深入剖析微盘风格的超额收益来源与运行机制。
微盘风格并非简单的市值下沉,万得微盘股指数通过“每日调仓”与“等权再平衡”的编制规则,内嵌了“高抛低吸”的强反转交易机制。同时,我们发现,微盘风格具有日历效应,每年2月具有较高的胜率(84%)和超额收益率,而1月、4月和12月往往会面临流动性或财报季的考验。
主要逻辑二:设计了三层标签体系,用于定位微盘风格基金。
1)含“微”量标签:基于持仓市值占比,筛选出持仓高度集中于微盘股指数的基金,如,国联鑫起点、诺安多策略等。2)含“微”量扩展标签:进一步放宽市值阈值,考察在泛微盘领域暴露较高的基金,如汇安多策略,中加专精特新量化选股等。3)相关性标签:基于日度净值和微盘股指数的相关性,捕捉跟踪微盘股指数的基金,如汇泉启元未来,建信灵活配置等。
主要逻辑三:进一步从投资策略出发,精细化构建三类微盘基金池。
1)复制指数类:鲜少主动择时,极致暴露微盘Beta,收益和弹性较大,但回撤控制较弱。2)哑铃配置类:通过配置大市值或低波动资产,一定程度上对冲微盘风险。在2024年初的下跌行情中,展现出较好的回撤控制能力。3)主动择时类:适时、主动地调整微盘股的仓位,在保持较高收益率的同时,降低波动和回撤。
主要逻辑四:构建多维度、立体化的微盘风控体系。
引入了扩散指数(Diffusion Index)作为短期变盘信号,捕捉情绪的拐点。同时,结合市值/估值历史分位数与成交占比,监控微盘板块的拥挤度与安全边际,帮助投资者在捕捉微盘高弹性的同时,尽可能规避极端风险。
风险提示:数据遗漏风险;市场波动风险;统计区间变更风险;历史业绩不代表未来表现,不构成投资建议或收益保证;政策风险;舆情风险;流动性风险。

一、微盘风格介绍
近年来,微盘风格是A股市场的“双刃剑”:它既是超额收益的来源,也是流动性收紧或系统风险积聚阶段波动的放大器。对于长期深耕A股市场的专业投资人而言,微盘股一直是市场中一股不可忽视、甚至在特定时期发挥重要作用的风格Beta。
微盘股策略近两年被市场广泛关注,通过回溯历史数据我们发现,在过去十年中,微盘风格呈现出穿越牛熊的结构性上行趋势。一方面,在公、私募量化投资高速发展的背景下,微盘股凭借其高波动、高换手和定价非有效性,为投资组合提供了丰富的超额收益空间。另一方面,高波动特性会放大产品风险,可能导致短期显著回撤(例如2024年2月)。

1.1 微盘风格指数
不同于大盘蓝筹股有着相对清晰的基本面标签,微盘股更多地被定义为一种“市值因子”的极致暴露,并通过特定的指数编制规则将其风格特征具体化。“微盘股”通常指代剔除两市主板及创业板、科创板中市值排名靠前的股票后,剩余市值极小的那一部分标的。
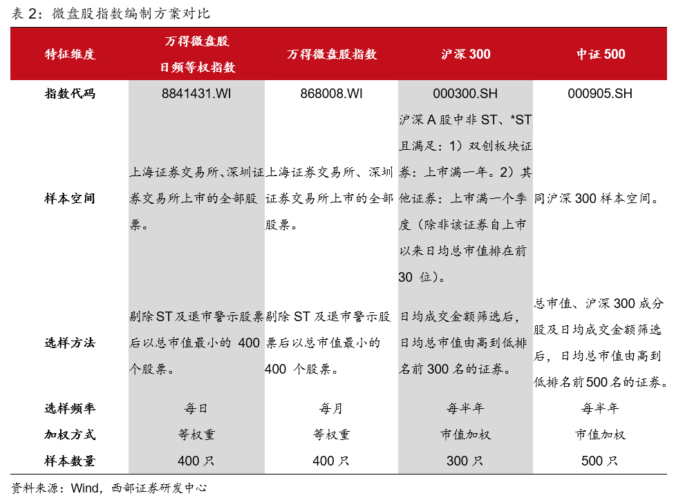
目前,A股市场认可度较高的微盘风格指数为万得微盘股指数(868008.WI)和万得微盘股日频等权指数(8841431.WI),二者最大区别在于调仓周期不同。它们原本为同一指数,2025年1月2日,在原万得微盘股指数(8841431.WI)基础上发布新的万得微盘股指数(868008.WI)。万得微盘股指数(868008.WI)的历史点位继承原万得微盘股指数(8841431.WI),自2025.01.02起,以新的编制方案及计算规则计算后续指数点位。指数编制对比如表2所示。
考虑到万得微盘股指数(868008.WI)的历史一致性问题(2025年以前是日频调仓,2025年后是月频调仓),后文涉及到的微盘股指数皆为万得微盘股日频等权指数(8841431.WI)。

微盘股指数的编制,除了包含“市值因子”的极致暴露,其实在交易层面还内嵌了“高频反转”的机制,而这一机制也是其长期跑赢大盘的关键因素之一。
1.高频调仓与“高抛低吸”的机制契合:由于万得微盘股日频等权指数日频筛选市值最小的400只股票,那些因价格上涨导致市值膨胀、不再属于“最小400只”之列的股票会被调出;反之,那些因价格下跌、市值缩水从而掉入“最小400只”区间的股票会被调入。这种机制在客观上迫使指数执行了“卖出近期涨幅较高的股票(止盈),买入近期涨幅较低或下跌的股票(抄底)”的操作。
2.等权重的再平衡红利:每次调仓等权重的设置意味着,无论单只股票当期涨跌幅如何,下次调仓时,其权重都会被重置为1/400。这种机制有效地将个股的短期波动转化为指数的长期收益。具体而言,当某只成分股在某一期大涨,其在组合中的权重自然上升,下一期再平衡时会被强制减仓(卖出部分获利筹码)以恢复等权;当某只成分股大跌,下一期再平衡时会被强制加仓(低位补仓)。这种不断的“高抛低吸”利用了股票的短期均值回归特征,从而积累了交易性收益。

1.2 海外微盘风格分析
除了A股市场,美国市场对于小微盘也有较为深入的研究,自Rolf Banz于1981年首次发现小市值股票的收益率长期高于大市值股票这一“小公司效应”(Small Firm Effect)以来,微盘股(Micro-cap)作为权益市场中最边缘、波动最剧烈且信息不对称程度最高的板块,始终吸引着追求高收益率的投资者。
在美国市场,最具有代表性的微盘股指数为罗素微盘股指数(Russell Microcap Index)。罗素微盘指数的构建基于罗素2000指数(Russell 2000),具体而言,它选取了罗素2000指数中市值最小的1,000只股票,并在此基础上向下延伸,纳入接下来市值最小的1,000只符合资格的证券。从图2中可以观察到,罗素微盘股指数涵盖了3000万美金至7.8亿美金市值区间内的股票,罗素2000指数涵盖了1.2亿美金至46亿美金市值区间内的股票。

深入微盘股指数后可以发现,截至2025.12.31,基本面指标方面,罗素微盘股与宽基罗素3000相比估值较低,成长性较弱;市值方面,罗素微盘股平均市值13亿美元,市值中位数仅有2.6亿美元;行业分布上,罗素微盘股指数占比最高的行业前五是卫生保健、金融、工业、技术、非必须消费品,前五大行业合计占比超82%。

在投资指数化的美国市场,微盘股的投资产品更多以ETF的形式存在(见表3)。

我们选取iShare微盘股ETF与iShares罗素2000 ETF(小微盘)、iShares罗素中盘ETF(中盘)、iShares罗素指数前200成分股ETF(大盘)、iShares罗素3000ETF(全市场宽基)进行对比。自2009年以来,美国微盘股与中盘、大盘风格相比,走势较弱。

由此我们可以发现,长期来看,美国市场的微盘股表现与中国市场恰恰相反。美国的微盘股不仅不能为投资人带来显著的超额收益率,甚至与市场宽基(iShares罗素3000ETF)相比,也有显著的负超额。
1.3 微盘风格特征分析
本节将从微盘风格与其他主流风格的因子暴露对比、微盘内部有效的驱动因子以及其独特的日历效应三个维度,进一步分析微盘风格,旨在为后续的基金产品筛选与投资策略构建提供底层逻辑支撑。
1.3.1 微盘与其他风格的因子暴露对比
图6展示了2019年以来微盘股指数在不同风险因子上的暴露。可以看到,与沪深300、中证500、中证1000、中证2000相比,微盘股指数在对数市值、动量、非线性市值和残差波动率因子上的负向暴露更大。因此,我们认为,万得微盘股指数具有以下特征:1)极致的小市值暴露;2)较强的反转效应;3)较高的波动性;4)基本面较弱。

1.3.2 微盘内因子表现
在传统量化投资的体系中,当我们发现一个表现较好的beta后,就会想在此beta上构造多因子组合进行增强。类似地,我们考察不同因子在微盘内的选股表现,尝试寻找增强思路。所选取的因子包括:
量价类:成交额、未复权股价、非流动性、过去10天收益率、10天自由流通市值换手率、10天总市值换手率、过去一年波动率;
基本面类:自由流通比例、单季度盈利增速、股息率、pe_ttm倒数、单季度净资产收益率;
SUE类:标准化预期盈利;
Barra:贝塔、pb倒数、盈利、成长、杠杆、流动性、对数市值、非线性市值、残差波动率、动量。
我们计算了以上因子2019-2025年的周度IC,结果如图7所示。可以看到,万得微盘股指数成分股内,IC排名前五的因子分别是非流动性(0.038)、pb倒数(0.033)、股息率(0.022)、盈利(0.022)、单季度净资产收益率(0.021);后五分别是成交额(-0.080)、10天总市值换手率(-0.073)、过去10天收益率(-0.061)、10天自由流通市值换手率(-0.060)、流动性(-0.040)。
根据不同因子在微盘内选股表现的差异,我们在第四章尝试构建了三个微盘增强组合,用以探究在微盘内如何进行投资层面的优化。

1.3.3 微盘风格日历效应
月度效应:2000年以来,万得微盘股指数在每年2月取得了84%的胜率,其次是11月的76%;1月和12月的胜率最低,其次是4月;6月平均收益率最低,但近十年有所改变,2016-2025年的平均收益率为2.46%。近三年,5、7、10月的收益率与胜率都较高。

日度效应:我们将历史年份划分为4个阶段,分别对应“壳”价值的微盘强势期(2013-2016)、市场风格变换微盘下跌期(2017-2018)、连续小幅上涨期(2019-2023)、波动加剧期(2024-2025),尝试探索在不同时期下,微盘指数的日度效应。
通过对比可以发现,微盘股在周二持续有显著的高收益特征。近两年,周一和周四的表现较为突出。尤其是周四,平均收益率显著高于前期。周三的表现则相对较差,平均收益率较前期下滑明显。

二、微盘风格基金标签体系
当前,市场上并没有统一的“微盘主题基金”分类。我们观察到,在公募基金的实际投资运作中,部分量化基金和主动权益基金主动应用“下沉市值”策略,从而呈现微盘风格暴露的特征。但由于这些基金可能会对微盘进行择时和配置,所以它们在微盘上的暴露会发生变化。因此,我们需要一套动态的标签体系来对暴露在微盘风格上的基金进行定位与刻画。本章旨在构建微盘风格基金样本池,通过“持仓市值”和“净值相关性”的双重维度构建标签体系,尝试识别出市场中含“微”量不同的工具型产品。
2.1 微盘基金标签定义
分类一:含“微”量标签。我们称公募基金(基金股票仓位高于20%)持有“万得微盘股指数”成分股市值占基金股票总市值的比例为含“微”量。该标签主要涉及基金的中报、年报,因此每年3月31日、8月30日后更新。
分类二:含“微”量扩展标签。与含“微”量标签类似,考察公募基金(基金股票仓位高于20%)持有小于某一市值阈值的成分股占基金股票总市值的比例。其中,市值阈值一般选择为:30亿元、50亿元、100亿元。该标签主要涉及基金的中报、年报,因此每年3月31日、8月30日后更新。
分类三:相关性标签。在某一时间窗口内,计算公募基金与万得微盘股指数的相关性。其中,时间窗口一般选择为:近三个月、近一年。该标签主要涉及基金的净值数据,为与其他指标对齐,因此每季度初的20日更新。
2.2 微盘基金筛选
2.2.1 含“微”量标签
含“微”量标签下,我们筛选得到的微盘基金池如表4所示。其中,市占率指该公募基金持有微盘市值占全部基金持有微盘总市值的比例。截至2025年半年报,含“微”量较高的基金有,国联鑫起点混合A(98.89%)、诺安多策略混合A(93.76%)、汇安多策略混合A(92.50%)、民生加银专精特新智选混合发起式A(82.42%)、新华中小市值优选混合A(78.66%)。

2.2.2 含“微”量扩展标签
含“微”量扩展标签下,我们筛选得到的微盘基金池筛选如表5所示。如果使用30亿市值作为阈值,则含“微”量较高的基金与使用万得微盘指数成分股筛选的基金较为相似。

如果使用50亿市值作为阈值,可以发现,30亿市值阈值下的微盘基金的含“微”量都有所提升,如,中加专精特新量化选股混合发起式、民生加银专精特新混合发起式,含“微”量都直接上升到了100%。

如果使用100亿市值作为阈值,可以发现,50亿市值阈值下的微盘基金的含“微”量几乎都上升至90%及以上。我们认为,用100亿市值阈值筛选得到的基金,已属于“小微”风格,而非纯粹的微盘风格。

2.2.3 相关性标签
利用相关性标签,可以更高频地考察公募基金的微盘暴露情况。截至2025.12.31,与万得微盘股指数相关性较高的基金有,诺安多策略(近一年0.99,近三个月0.99)、汇泉启元未来(近一年0.98,近三个月0.98)、富荣福耀(近一年0.98,近三个月0.99)、建信灵活配置(近一年0.98,近三个月0.97)、汇安多策略(近一年0.98,近三个月0.98)。
对照两个不同窗口期下的相关性,我们认为,2025Q4,有17只基金提升了与微盘股指数的相关性,如,万家元晟量化选股、华泰柏瑞量化阿尔法、国泰聚智量化选股等。


2.2.4 微盘股基金相关统计
对于打上微盘标签的基金,我们进一步选择近三个月和近一年窗口期内,与微盘股指数相关性最高的50只,着重观察它们的规模变化情况。

由图10可见,近三个月窗口期筛选下,规模最高点为2023Q3,此时相关性最高的50只基金合计规模为558.04亿元。2024Q1,微盘股基金规模大幅缩减,单季度下降239.44亿元;2025年以来,微盘股基金规模有所恢复,已保持连续三个季度正增长。
在上述计算中,为了避免新进微盘基金对当期规模变动产生过大的影响,我们不考虑首次进入“与微盘股指数相关性前50”基金池的基金。因此,从三个月窗口期看,2025Q3微盘股基金规模增长62.93亿元,但2025Q3的总规模却与2025Q2相差不大。原因是,2025Q3新增很多规模较小的微盘股基金(表10),而它们又不纳入当期总规模的计算。

上述新进微盘股基金平均规模1.63亿元,小于整体微盘股基金的均值。通过这一现象,我们猜测,部分小微基金在寻求转型的过程中,可能会选择小微盘风格。
另一方面,虽然公募基金持有微盘股的总市值较低(量化私募基金相对更多),但我们认为,统计和跟踪持仓市值的变化,依然有一定的实际意义。它不仅可以帮助我们了解公募基金对微盘风格的态度变化,还可以从侧面刻画微盘股的投资拥挤度。
由图12-13中可见,截止2025.06.30,公募基金持有小微盘的总市值相较2023年底仍处于相对低位。在小微盘暴露较为极端的2023年底,公募基金持有小于100亿市值的股票占比达到4%。随着2024年初微盘股调整,公募基金持有小微盘的市值占比也创下近3年的最低水平。虽然近一年该比例在持续回升,但尚未回到2023年峰值水平。

三、微盘基金的精细化分类
我们认为,含“微”量和相关性两个指标在时间序列上的变化,反映出基金经理参与和应用微盘风格的动态特征。基于此,我们可以进一步将微盘基金分成三类:复制指数、哑铃配置和择时。
复制指数类:此类基金旨在尽可能表达微盘风格,投资目标为跟踪万得微盘股指数。
哑铃配置类:此类基金通常将微盘股风格与其他相关性较低的beta相结合,比如,用大盘股与微盘在市值上进行哑铃配置、用低波动资产与微盘在波动率上进行哑铃配置等。
择时类:此类基金在微盘上主动进行仓位择时,微盘暴露在时序上有明显变化。
3.1 复制指数类
在每个季度末,计算过去一年微盘股基金的日收益率序列与万得微盘股指数相关性,选择最近四期相关系数的平均值在0.95以上,且当期100亿市值以上股票的持仓权重总和不超过2%的基金,纳入“复制指数类”基金池。

2025.12.31期基金池如表11所示。其中,诺安多策略A的规模最大。2025年,该基金合计规模增长超35亿元,是“复制指数类”基金中,较具代表性的一只产品。
诺安多策略A的基金经理为孔宪政先生,博士,具有基金从业资格。历任野村证券交易员、白湾基金投资经理、前海开源基金投资部副总监、兴证证券资产管理有限公司投资部投资经理、蜂巢基金管理有限公司基金经理。
图14展示的是诺安多策略A与万得微盘股指数滚动3个月的日收益率相关系数,我们推算,该基金大约自2023Q2开始跟踪万得微盘股指数,并一直沿用至今。在2025年微盘股强势的背景下,诺安多策略A年内获得了70.98%的收益率,同期万得微盘股指数日频等权指数(8841431)涨幅为81.65%。


3.2 哑铃配置类
我们发现,由于微盘股的波动和风险较大,哑铃配置类基金通常会选择大盘股或债券和微盘股结合。因此,我们按照如下步骤构建“哑铃配置类”基金池。
首先,在每个半年报/年报期,筛选三类微盘基金:1)含“微”量标签下,含“微”量超过50%的基金;2)含微量扩展标签下,含“微”量(30亿或50亿市值阈值)超过50%的基金;3)计算过去一年微盘股基金的日收益率序列与万得微盘股指数相关性,最近四期相关系数的平均值在0.95以上。
随后,将上述三个集合取并集,从中选择债券仓位在20%以上或持有1000亿以上市值股票的基金。

2025.06.30期基金池如表13所示。其中,中信保诚多策略A的规模最大。2025年该基金合计规模增长超15亿元,是“哑铃配置类”基金中,较具代表性的一只产品。
表14统计了中信保诚多策略A持仓市值的分布。从中可见,2025H1,市值100亿以下股票的仓位为91.99%,500亿以上股票的仓位为7.67%。我们认为,中信保诚多策略A在市值上进行了哑铃型配置。

中信保诚多策略A的基金经理为王颖女士,经济学硕士。曾任职于平安资产管理有限责任公司,担任研究经理。2016年9月加入中信保诚基金管理有限公司,历任助理投资经理、基金经理助理,现任量化投资部副总监(主持工作)。
由表15的风险收益特征可见,市值哑铃配置后,中信保诚多策略A相对微盘股指数在年化波动率和最大回撤上都有一定的改善。如,2025年,微盘股指数的波动率和最大回撤分别为26.4%和17.3%,而基金的这两项风险指标显著更优,分别为15.9%和7.3%。而在微盘股表现较为突出的2023和2025年,中信保诚多策略A则分别取得了45.5%和20.2%的收益率。

由图15的滚动3个月的日收益率相关系数可知,近三年,中信保诚多策略A与万得微盘股指数的相关性一直维持在0.88以上。期间虽有波动,但我们认为,并未发现基金经理有较为明显地主动降低微盘暴露的行为。

综上所述,我们认为,哑铃型配置是一种更加温和的微盘风格使用方法。虽然牺牲了一部分收益,却也能降低波动与回撤,并在一定程度上抵御极端冲击,给予投资者更好的持有体验。
3.3 择时类
首先,筛选三类微盘基金:1)含“微”量标签下,含“微”量超过50%的基金;2)含微量扩展标签下,含“微”量(30亿或50亿市值阈值)超过50%的基金;3)过去3个月,基金日收益率与万得微盘股指数的相关系数在0.9以上。将三个基金集合取并集,并剔除已在前两类基金池内的基金。随后,按日滚动,逐日计算剩余基金过去240个交易日与微盘股指数的日收益率相关系数。选取近一年相关系数序列的极差(最大值-最小值)超过0.2或标准差排名前十的基金纳入“择时类”基金池。

2025.12.31期基金池如表16所示。其中,金元顺安元启是“择时类”基金中,较具代表性的一只产品。
金元顺安元启的基金经理为缪玮彬先生,现任金元顺安基金管理有限公司总经理助理,金元顺安元启灵活配置混合型证券投资基金的基金经理,复旦大学经济学硕士。曾任华泰资产管理有限公司固定收益部总经理,宝盈基金管理有限公司研究员,金元证券有限责任公司资产管理部总经理助理,联合证券有限责任公司高级投资经理,华宝信托投资有限责任公司投资经理。
由图16可见,金元顺安元启和微盘股指数的滚动3个月相关系数在0.8至1之间,有着较为明显的波动。我们认为,这是基金经理择时行为的体现。再由表17的风险收益特征可见,对微盘股择时有助于极端市场状态下的风险控制。例如,2024年2月,微盘股指数最大回撤高达-46.73%,金元顺安元启的最大回撤仅-20.59%。


四、微盘风格的投资应用
我们认为,工具型基金研究的最终落脚点在于“如何用”。微盘风格作为市场中一类极具特色的beta资产,虽长期具备流动性溢价与“高抛低吸”的反转特征,但其高波动与高回撤属性也为投资应用带来了较大的挑战。因此,下文将从增强、择时和风控三个维度,探讨如何更好地应用微盘风格基金。
4.1 微盘风格的增强
首先,我们尝试在微盘风格之上叠加低波(Low Volatility)、成长(Growth)与价值(Value)三大经典因子,构造以下三个简单的策略组合,尝试探寻相对微盘进一步获取超额收益或控制风险的思路。
微盘低波50/成长50/价值50策略:在微盘股成分股内采取分步选股的方法优选小市值和低波动/高成长/低估值的50个股票,每双周调仓。费用为双边千三,基准为万得微盘股指数(8841431.WI)。


如图17-19所示,扣费之后,简单叠加常用因子既不能提升收益,也无法平缓风险。因此,我们认为,对于微盘股的应用,传统量化多因子“优中选优”的方式可能费力不讨好,“择时交易”与“风险规避”的逻辑或许更为适用。
4.2 微盘风格的择时交易
我们引入扩散指数(Diffusion Index)用于监测微盘风格的变盘临界点。扩散指数通常定义为特定股票池中,股价处于某条均线(如,20日、60日或200日均线)之上的个股数量占比。其计算公式为,

我们认为,扩散指数具有显著的均值回复特性,将其用于微盘风格择时,有助于我们捕捉情绪的拐点。在市场恐慌时,绝大多数个股跌破均线,扩散指数会降至较低的区间(如,10%以下),我们认为,此时可以加仓;而在市场亢奋时,扩散指数触及高位(如,90%以上),我们认为,需警惕短期拥挤带来的回调风险。
图20展示了万得微盘股指数的扩散指数(使用20日均线计算),分别以0.9与0.1作为风控和加仓的阈值,就可得到微盘股的择时信号。
为了更方便地跟踪和监控微盘股的热度和投资者情绪,我们进一步设计了扩散指数的敏感性分析透视表(图21)。
假设在2026.01.16收盘后使用该表,纵轴代表以这一天为起点的未来N天(0为当日,即2026.01.16);横轴代表以这一天为起点,未来N天后指数相对起点的净值(1.1到0.9,即,涨10%到跌10%)。
例如,2026.01.16当日(横轴为1,纵轴为0),微盘股扩散指数为0.89。按0.9的阈值标准,已处于较高水平。若一周后(纵轴为5),指数再上涨4%,即,净值=1.04,则扩散指数将达到0.91,触发看空信号。
4.3 微盘风格的风险规避
扩散指数从价格维度提供了微盘股的交易信号,也兼具一定的风控功能。但想要更加全面地监控微盘股的风险,并适时做出规避,我们认为,还可以从市值、估值和换手率的时序分位数及成交占比两个维度出发。
4.3.1 时序分位数
首先,微盘股的核心特征在于小市值的暴露。因此,我们认为,可直接跟踪万得微盘股指数成分股总市值中位数及其历史分位数(图22)。当分位数处于高位(如,80%)时,说明微盘股整体可能已“不再微小”,原本的小市值溢价也将衰减。
其次,考察微盘股指数PB中位数及其近五年区间内的分位数(图23)。我们认为,若分位数较高,则可能存在回调风险。从历史数据来看,PB分位数的极值(如2016年,2024年初,分位数均超过0.8)往往对应着微盘股的阶段性顶部。

第三,我们认为,换手率的快速放大往往反应了筹码的大量交换,市场多空双方分歧较大。因此,万得微盘股指数成分股换手率及其历史分位数(图24)也可作为监控风险的重要指标之一。
最后,通过观察沪深300 PB与万得微盘股PB的比值(图25),可以判断大盘股与微盘股的相对性价比。我们认为,当该比值处于历史低位时,意味着微盘股相对大盘股显著高估,风格切换的风险增加。

4.3.2 成交占比
成交占比是衡量微盘板块交易拥挤度的重要指标之一。我们认为,当微盘股的成交额在全市场成交额中的占比异常升高时,往往意味着大量活跃资金涌入,交易拥挤度上升,此时面临较大的调整风险(如,2024年初);反之,当成交占比降至历史低位,说明市场关注度也随之来到冰点,可能是较好的左侧布局时机。
分别以国证1000、国证2000及剩余的股票作为大盘、中盘风格和小微盘风格的代表,用三者的周度成交占比来刻画资金的流向(图26)。同时,还一并计算万得微盘股指数成交量占万得全A成交量的比例,用于监控微盘股的交易拥挤度(图27)。
我们认为,成交占比数据可以帮助判断微盘走势的拐点。如果小微盘成交占比持续走低,后市微盘股可能会受益于“高低切”资金的流入而上涨(如,2025年8月至2025年10月);反之,微盘成交占比过走高反映了微盘行情过热(如,2024年初),后市下跌风险较大。

五、总结
本文从四个维度——指数特征溯源、微盘标签体系设计、基金优选池构建及投资策略研究,建立了系统化的微盘风格基金研究框架。
首先,深入剖析微盘风格的超额收益来源与运行机制。微盘风格并非简单的市值下沉,万得微盘股指数通过“每日调仓”与“等权再平衡”的编制规则,内嵌了“高抛低吸”的强反转交易机制。同时,我们发现,微盘风格具有日历效应,每年2月具有较高的胜率(84%)和超额收益率,而1月、4月和12月往往会面临流动性或财报季的考验。此外,微盘股指数显著暴露于非流动性、反转及高波动因子,与基本面因子的关联度较弱。我们还分析了以罗素微盘股指数为代表的美国微盘股表现,长期来看,美国微盘股无法跑赢美国市场的大/中市值风格。
其次,设计了三层标签体系,用于定位微盘风格基金。具体为,1)含“微”量标签:基于持仓市值占比,筛选出持仓高度集中于微盘股指数的基金,如,国联鑫起点、诺安多策略等。2)含“微”量扩展标签:进一步放宽市值阈值,考察在泛微盘领域暴露较高的基金,如汇安多策略,中加专精特新量化选股等。3)相关性标签:基于日度净值和微盘股指数的相关性,捕捉跟踪微盘股指数的基金,如汇泉启元未来,建信灵活配置等。
第三,进一步从投资策略出发,精细化构建三类微盘基金池。1)复制指数类(如,诺安多策略):鲜少主动择时,极致暴露微盘Beta,收益和弹性较大,但回撤控制较弱。2)哑铃配置类(如,中信保诚多策略):通过配置大市值或低波动资产,一定程度上对冲微盘风险。在2024年初的下跌行情中,展现出较好的回撤控制能力。3)主动择时类(如,金元顺安元启):适时、主动地调整微盘股的仓位,在保持较高收益率的同时,降低波动和回撤。
第四,构建多维度、立体化的微盘风控体系。引入了扩散指数(Diffusion Index)作为短期变盘信号,捕捉情绪的拐点。同时,结合市值/估值历史分位数与成交占比,监控微盘板块的拥挤度与安全边际,帮助投资者在捕捉微盘高弹性的同时,尽可能规避极端风险。
六、风险提示
1、报告数据均来自第三方,或有遗漏、滞后、误差;
2、基金定量定性分析均基于过往配置情况,不代表未来配置,基金经理投资风格可能出现重大调整,及时关注最新变化;
3、相关研究结论基于某个区间分析,如区间变更,研究结论可能变化;
4、基金历史业绩不代表未来表现,不构成收益保证,基金有风险,投资需谨慎;
5、政策风险:微盘股受到政策影响较大,包括货币政策收紧、退市政策等;
6、舆情风险:微盘股成分股容易收到监管工作函、问询函、立案调查等舆情风险;
7、流动性风险:微盘股成分股在风险来临时可能会出现流动性丧失。
报告信息
证券研究报告:《微盘风格基金研究框架及优选——工具型基金研究专题(一) -微盘风格》
对外发布日期:2026年3月6日报告发布机构:西部证券研究发展中心
分析师信息
李洋(S0800524030001)liyang@research.xbmail.com.cn
]article_adlist-->免责声明:本报告由西部证券股份有限公司(已具备中国证监会批复的证券投资咨询业务资格)制作。本报告仅供西部证券股份有限公司(以下简称“本公司”)机构客户使用。本报告在未经本公司公开披露或者同意披露前,系本公司机密材料,如非收件人(或收到的电子邮件含错误信息),请立即通知发件人,及时删除该邮件及所附报告并予以保密。发送本报告的电子邮件可能含有保密信息、版权专有信息或私人信息,未经授权者请勿针对邮件内容进行任何更改或以任何方式传播、复制、转发或以其他任何形式使用,发件人保留与该邮件相关的一切权利。同时本公司无法保证互联网传送本报告的及时、安全、无遗漏、无错误或无病毒,敬请谅解。本报告基于已公开的信息编制,但本公司对该等信息的真实性、准确性及完整性不作任何保证。本报告所载的意见、评估及预测仅为本报告出具日的观点和判断,该等意见、评估及预测在出具日外无需通知即可随时更改。在不同时期,本公司可能会发出与本报告所载意见、评估及预测不一致的研究报告。同时,本报告所指的证券或投资标的的价格、价值及投资收入可能会波动。本公司不保证本报告所含信息保持在最新状态。对于本公司其他专业人士(包括但不限于销售人员、交易人员)根据不同假设、研究方法、即时动态信息及市场表现,发表的与本报告不一致的分析评论或交易观点,本公司没有义务向本报告所有接收者进行更新。本公司对本报告所含信息可在不发出通知的情形下做出修改,投资者应当自行关注相应的更新或修改。本公司力求报告内容客观、公正,但本报告所载的观点、结论和建议仅供投资者参考之用,并非作为购买或出售证券或其他投资标的的邀请或保证。客户不应以本报告取代其独立判断或根据本报告做出决策。该等观点、建议并未考虑到获取本报告人员的具体投资目的、财务状况以及特定需求,在任何时候均不构成对客户私人投资建议。投资者应当充分考虑自身特定状况,并完整理解和使用本报告内容,不应视本报告为做出投资决策的唯一因素,必要时应就法律、商业、财务、税收等方面咨询专业财务顾问的意见。本公司以往相关研究报告预测与分析的准确,不预示与担保本报告及本公司今后相关研究报告的表现。对依据或者使用本报告及本公司其他相关研究报告所造成的一切后果,本公司及作者不承担任何法律责任。在法律许可的情况下,本公司可能与本报告中提及公司正在建立或争取建立业务关系或服务关系。因此,投资者应当考虑到本公司及/或其相关人员可能存在影响本报告观点客观性的潜在利益冲突。对于本报告可能附带的其它网站地址或超级链接,本公司不对其内容负责,链接内容不构成本报告的任何部分,仅为方便客户查阅所用,浏览这些网站可能产生的费用和风险由使用者自行承担。本公司关于本报告的提示(包括但不限于本公司工作人员通过电话、短信、邮件、微信、微博、博客、QQ、视频网站、百度官方贴吧、论坛、BBS)仅为研究观点的简要沟通,投资者对本报告的参考使用须以本报告的完整版本为准。本报告版权仅为本公司所有。未经本公司书面许可,任何机构或个人不得以翻版、复制、发表、引用或再次分发他人等任何形式侵犯本公司版权。如征得本公司同意进行引用、刊发的,需在允许的范围内使用,并注明出处为“西部证券研究发展中心”,且不得对本报告进行任何有悖原意的引用、删节和修改。如未经西部证券授权,私自转载或者转发本报告,所引起的一切后果及法律责任由私自转载或转发者承担。本公司保留追究相关责任的权力。所有本报告中使用的商标、服务标记及标记均为本公司的商标、服务标记及标记。本公司具有中国证监会核准的“证券投资咨询”业务资格,经营许可证编号为:91610000719782242D。
海量资讯、精准解读,尽在新浪财经APP
启恒配资提示:文章来自网络,不代表本站观点。